协会公告
中国马术协会关于在福建举办一星级专业教练培训的通知
中马协字〔2026〕55号
各相关单位、会员、马术爱好者:
马术一星级专业教练培训将于2026年5月7日-27日在长泰半月山马术俱乐部开班。本次活动以线上、线下相结合方式进行培训,合格者将被授予中国马术一星级专业教练员能力水平证书,并可进一步申报全国初级教练员岗位班,经考试合格后获取初级职称。
中国马术星级教练体系引入国际权威骑术及教学所需知识技能,培训借助现代化技术丰富教学方式,提供跟踪辅导,提升教练员职业素养和技能。
现就本次培训相关事宜通知如下:
一、培训时间、地点
(一)线上培训:2026年5月7日-11日,学员通过网络授课形式,自主登录参加集中时段的线上学习。
(二)线下练习:2026年5月12日-24日,学员自主线下练习并提交作业。
(三)线下辅导和实践:2026年5月25日-27日,在长泰半月山马术俱乐部进行线下集中辅导与实践。
二、培训内容

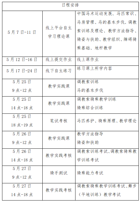
※具体日程安排详见后续日程安排表,根据报名人数可能会有调整。
三、报名资格要求
(一)年满18周岁,身体健康;
(二)持有中马协中三级及以上级别骑手证或具备中三级骑手相应能力;
(三)有一年以上的马术项目教学经历;
四、报名事项
(一)报名时间:自即日起至2026年4月30日12:00前报名并提交审核材料于报名专用邮箱,逾期报名无效。
(二)报名资料:报名表电子版,一寸白底照片2张及电子版,身份证复印件,马术项目骑手等级证书复印件。
(三)报名方式:将报名表、一寸白底照片电子版等文件打包发送至报名邮箱。现场报道时需提供2张一寸白底照片(背面写姓名)及身份证复印件。
报名邮箱:18150700720@163.com
(四)报名确认:学员报名即需提交审核材料,确认后请于截止日期前缴纳报名费,最终以报名确认信息或报名确认邮件为准。(请联系报名联系人审核培训资质,审核后付款)
(五)报名、咨询联系人:郑晓霞
联系电话:15059407901
微信号:15059407901
邮箱:18150700720@163.com
(六)收费标准:7500元(食宿交通自理)
(七)付款方式:银行转账
汇款银行:中国工商银行北京体育馆路支行
汇款账户名:中国马术协会
账号:0200008109200070372
※备注:1.【福建一星级教练员培训- 姓名 - 所缴费用】
2.汇款截图、退款通知单请拍照截图发送至中马协发展部邮箱:dvlp@c-e-a.org.cn
3.发展部联系方式:010-87181883
(八)如遇不可抗力因素(政府行为、战争、自然灾害、疫情问题等)造成学员的损失,中国马术协会根据不同情况酌情处理。
附件:培训报名表
中国马术协会
2026年3月27日
编辑:潘晴
核发: 潘晴


上一篇: